Óleo misto de tocoferolé um termo genérico para tocoferóis e tocotrienols . tocoferol misto é uma família de -, -, -e δ- (respectivamente: alfa, beta, gama e delta) que é um tochoferol e quatro tocotrienols.} As espécies de oxigênio formadas quando a gordura sofrem oxidação . destas, -tocoferol (também escritas como alfa -tocoferol) foi mais estudada, pois possui a maior biodisponibilidade .
|
|
![]() |
HSF Biotech é um fabricante líder de vitamina natural e .With an annual capacity of 600mts, we are supplying a full range of vitamin E products, including mixed tocopherol, D-alpha tocopherol, D-alpha acetates, and D-alpha succinates. All our products are in manufacturer-friendly forms for capsules, tablets, and other applications. Apart from traditional liquid natural vitamin E, we are O fornecimento de formulações de pó, como tocoferóis mistos em pó e pó de acetato de tocoferil d-alfa, que são projetados especificamente para certas aplicações que requerem melhor solubilidade em água fria, baixa capacidade de compressibilidade .
Composição
| Estrutura molecular | Nome | Cas no . | Razão de composição |
![]() |
d - - tocoferol | 59-02-9 | 14% |
![]() |
d - - tocoferol | 16697-35-4 | 2% |
![]() |
d - - tocoferol | 54-28-4 | 60% |
![]() |
D-δ-tocoferol | 119-13-1 | 24% |
Padrão de qualidade
|
Ensaio |
TOCOPHEROLS TOTAL 50%, 70%, 90%, 95% |
|
A porcentagem de tocoferóis d- (beta+gama+delta) no total de tocoferóis maiores ou iguais a 80%, particularmente, D-alfa tocoferol ˂20,0% D-beta tocoferol ˂10,0% D-gamma toCoferol 50.0- 70.0% D-Delta ToCoferol 10.0- 30.0% |
|
|
Dados físicos e químicos |
|
|
Cor |
Amarelo pálido a vermelho acastanhado |
|
Odor |
Quase inodoro |
|
Aparência |
Líquido oleoso claro |
|
Qualidade analítica |
|
|
Acidez |
Menor ou igual a 1,0 ml |
|
Rotação óptica |
Maior ou igual a +20 grau |
|
D-Delta ToCoferol Ensaio |
Maior ou igual a 70% |
|
Resíduo em ignição |
Menor ou igual a 0,1% |
|
Gravidade específica (25 graus) |
0,92g/cm3- 0.96 g/cm3 |
|
Contaminante |
|
|
Chumbo (PB) |
Menor ou igual a 1,0 ppm |
|
Arsênico (AS) |
Menor ou igual a 1,0 ppm |
|
Cádmio (CD) |
Menor ou igual a 1,0 ppm |
|
Mercúrio (HG) |
Menor ou igual a 0,1 ppm |
|
B(a)p |
Menor ou igual a 2,0 ppb |
|
Pah4 |
Menor ou igual a 10,0 ppb |
|
Microbiológico |
|
|
Contagem microbiana aeróbica total |
Menor ou igual a 1000cfu/g |
|
Total de leveduras e moldes contam |
Menor ou igual a 100cfu/g |
|
E . coli |
Negativo/10g |
Aplicações
1. Campo de alimentos
Food preservation and shelf life extension: In the food processing industry, mixed tocopherol liquid is often used as an antioxidant to extend the freshness and shelf life of food, especially fried food. It can remove free radicals and prevent oil oxidation, thereby maintaining the flavor and nutritional value of food.
Suplementos alimentares: o líquido misto de tocoferol também é amplamente utilizado em suplementos alimentares para fornecer suplementos de vitamina E .
2. Campo médico
Cuidados de saúde e tratamento: no campo médico,líquido misto de tocoferolPode ser usado para preparar vários medicamentos e produtos de saúde ., tem os efeitos de atrasar o envelhecimento, melhorar o metabolismo da gordura, impedir a arteriosclerose e diminuir os lipídios no sangue . Além disso, também é usado para tratamento precoce de gravidez de mulheres .}}}}}}
3. Feed Industry
Aditivos de ração animal:Óleo misto de tocoferoltambém é usado como aditivo para a ração animal para melhorar as propriedades antioxidantes da alimentação e proteger os nutrientes na alimentação da oxidação, melhorando assim o desempenho do crescimento e o nível de saúde dos animais .
4. aplicações industriais
Cosméticos e cuidados com a pele: Devido às suas propriedades antioxidantes, o líquido misto do tocoferol também é usado na formulação de produtos de cosméticos e cuidados com a pele para ajudar a proteger a pele contra danos radicais livres e desacelerar o processo de envelhecimento .
5. Outros campos
Agricultura: No campo agrícola, o líquido misto de tocoferol pode ser usado em determinadas aspectos específicos de proteção ou promoção de crescimento .
![]() |
![]() |
![]() |
![]() |
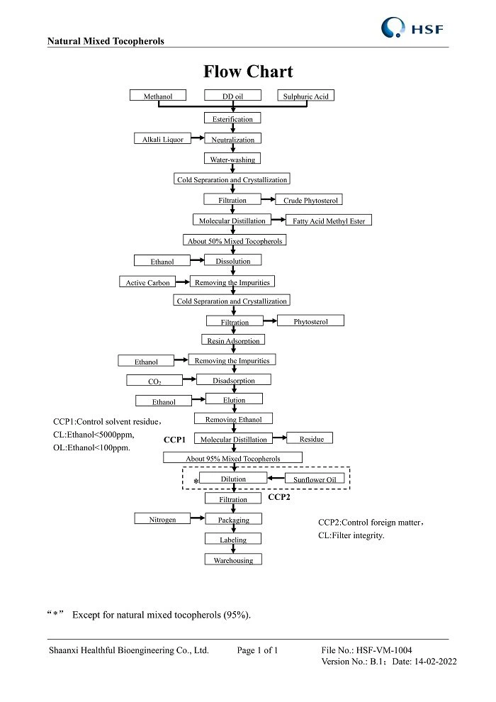
Fluxograma

Armazenar
Óleo misto de tocoferolPode ser armazenado por 24 meses à temperatura ambiente no recipiente original fechado ., ele deve ser armazenado em recipientes bem fechados à temperatura ambiente e protegida do calor, luz,
umidade e oxigênio .
Por que escolher HSF
1. vantagens do produto:Especificações ricas de 50% a 95%, estão disponíveis alimentos/alimentos/médicos, altos níveis de e Δ isômeros, atividade antioxidante máxima .
2. Certificações:Produzido em ISO9001, CGMP, FSSC22000 e IP (não-GMO) System . tocoferol misto é certificado Kosher e Halal .
3. equipe de pesquisa e desenvolvimento HSF

Qualificação
Certificados como ISO9001, ISO22000, FAMI-QS, IP (não-GMO), Kosher, Halal estão no local .

Exposições mundiais

Visão geral da fábrica (clique aqui para obter detalhes em vídeo)
![]() |
|
![]() |
![]() |
|
![]() |
![]() |
|
![]() |
Tag: Óleo de Tocoferol misto, China, fábrica, fabricantes, fornecedores, produtor, atacado, compra, preço, massa, melhor, para venda

































